旅業情報
- 台灣出國目的地統計數據 2022 年 9 月
- 來臺旅客統計數據 2022 年 9 月
- 主計處重要經濟指標 2022 年 9 月(部分指標為 2022 年 8 月)
- 備戰出國潮 航空公司增班5成
- 航空公司新客機就位 強化戰力
- 邊境解封 逾10家外籍航空復飛台灣
- 星野搶日本解封旅遊潮 機位難求
- 台越觀光合作會議加速恢復百萬人次互訪規模
媒體速報
- 短影音、連網電視、影音購物成三大趨勢,YouTube 揭開台灣觀眾偏好
- TikTok鎖定破兆美元的電商大餅!箭指亞馬遜,如何靠流量優勢切入?
- Netflix 公開含廣告方案收費細節,月付 6.99 美元、美日韓 12 國先推
- 如何規劃 Facebook 廣告預算?砸越多錢廣告成效越好嗎
案例分享
出國must know
ー 旅業情報 ー
台灣出國目的地統計數據 2022 年 9 月


- 111年9月出國總人數為126,864 人,相較110年同期28,132 人,成長率350.96 %。
- 111年9月臺灣出國目的地,出國人數第一名的國家為美國,第二名為中國,後續為越南、泰國、日本。持續受新冠疫情影響,相較110年同期,成長率最高者為越南3369.89 %。
來臺旅客統計數據 2022 年 9月

111年9月來臺旅客為68,318人次,與110年同期相較,成長457.06%。
資料來源:交通部觀光局統計月報資料
閱讀全文:https://bit.ly/3qIIl13
https://stat.taiwan.net.tw
https://bit.ly/3jBKr0X
主計處重要經濟指標 2022 年 9 月 (部分指標為 2022 年 8 月數據)



圖/行政院主計總處
- 111年9月就業人數1,139.7萬人,失業人數43.3萬人,失業率3.66%,季調失業率3.64%,勞動力參與率為59.17%。
- 8月全體受僱員工經常性薪資平均為44,497元,月增0.21%,年增2.98%;獎金及加班費等非經常性薪資11,611元,合計後總薪資為56,108元,年增7.25%;其中部分工時員工經常性時薪196元,與上月持平,較上年同月則增1.03%。
備戰出國潮 航空公司增班5成
疫情解封後,航空公司也陸續宣布增班、復飛或增闢新航線,華航10月東北亞每周從30班大增至130班;長榮本月每周約200班,11、12月份可增至每周約300班;星宇的東南亞航線則恢復天天飛航,也開航日本札幌、沖繩航線。

航空公司新客機就位 強化戰力
後疫情時代出遊商機開跑,華航、長榮航及星宇航空將引進新機吸引消費者,明年都進入交機密集期,消費者出國有福了。華航集團包括台灣虎航及華信航空機隊達110架,長榮航空787機隊尚有11架待交,星宇航空年底機隊規模將達19架。

資料來源:經濟日報
閱讀全文....
邊境解封 逾10家外籍航空復飛台灣
澳門、泰微笑、全亞洲、馬亞洲等4家外籍航空公司已規劃於11至12月復飛,其餘江原、真航空、德威、濟州、泰亞洲、菲亞洲、汶萊皇家、馬印、泰獅子、巴澤等多家航空公司,也表達有望於年底或明年初復飛台灣。另國籍航空復飛或新闢國外航點,包含金浦、釜山、濟州、仙台、亞庇、長灘島、公主港、峴港、慕尼黑及米蘭。

星野搶日本解封旅遊潮 機位難求
目前星野集團日本與海外共有5個品牌、60間飯店,其中包括最為人知的星野TOMAMU度假村,OMO5小樽、OMO3札幌薄野、界波羅多也陸續在今年開幕。另外,因新冠肺炎破產的「White Bear Family」,受星野集團關係支援贊助後,成為其關係飯店「Hotel WBF」,也在北海道札幌、旭川、釧路及函館等多個旅遊勝地等地插旗。星野集團旗下飯店加上關係飯店,光是在北海道地區的總房間數就達到2106間。

台越觀光合作會議加速恢復百萬人次互訪規模
第九屆台越觀光合作會議,在加強美食交流相互推廣台越特色美食;透過積極參與及協助雙邊觀光推廣、國際旅展、業者及媒體熟悉旅遊等;以每年促成雙邊一縣市/城市(或觀光圈)進行簽署友好協定方式推動城市觀光交流,並且鼓勵雙方業者或觀光相關協會簽訂合作送客計畫,以提早市場復甦。

ー 媒體速報 ー
短影音行銷短影音、連網電視、影音購物成三大趨勢,
YouTube 揭開台灣觀眾偏好
YouTube 已經成為生活不可缺的一部分,其觸及的觀眾群也持續擴大。YouTube 大中華區行銷資深總監丁樂恩指出,今年 6 月 YouTube 已觸及超過 1,800 萬名 18 歲以上的台灣觀眾,相當於台灣 18 歲以上人口的九成。而觀眾不同的收視習慣,引領 YouTube 三大趨勢…

TikTok鎖定破兆美元的電商大餅!
箭指亞馬遜,如何靠流量優勢切入?
幾乎所有社群平台爭相模仿的TikTok,最近似乎正在模仿亞馬遜的模式,計畫在美國建立電商物流中心,運用TikTok平台的傳播力打造新商業模式。
和其他社交平台一樣,TikTok也希望透過擴展電商業務來增加收入來源和機會。事實上,TikTok也已在英國和印尼推出「TikTok Shop」的直播電商服務,讓公司或是網路紅人可以直接透過TikTok推廣產品…

Netflix 公開含廣告方案收費細節,
月付 6.99 美元、美日韓 12 國先推
經過 6 個月緊鑼密鼓地籌備下,Netflix 14 日正式宣布支援廣告、價格更低的 Basic with Ads 方案,從 2022 年 11 月 3 日起於美國、澳洲、巴西、加拿大、法國、德國、義大利、日本、南韓、墨西哥、西班牙、英國共 12 個國家推出。以美國為例,月付 6.99 美元、折合台幣約 222 元,可收看大部分 Netflix 節目以及平均每小時 4~5 分鐘的廣告。

如何規劃 Facebook 廣告預算?砸越多錢廣告成效越好嗎
ー 案例分享 ー
體育署 水域安全宣傳
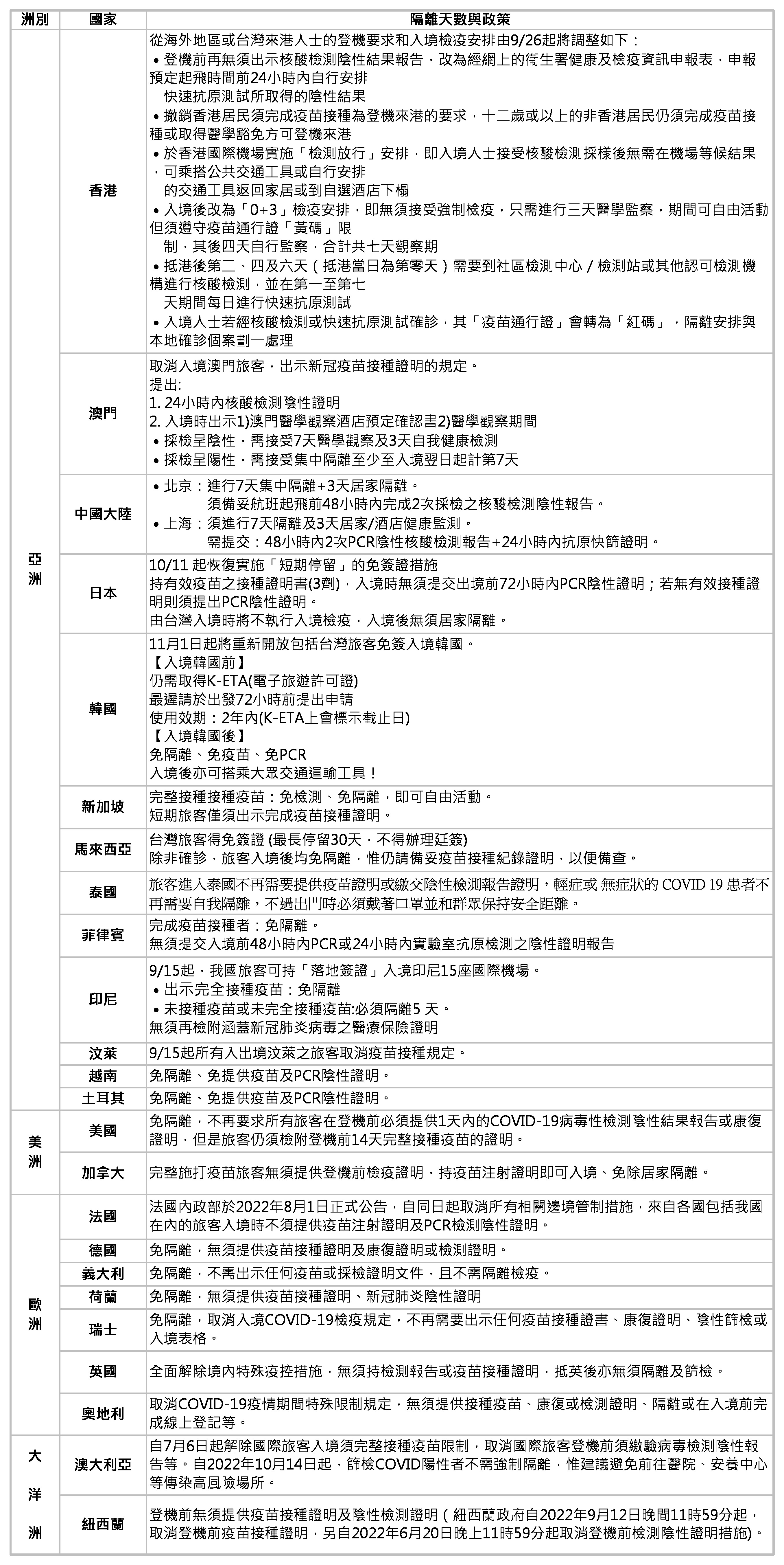
ー 出國Must Know ー
各國入境規範

